Cuộc khảo sát quy mô lớn nhằm phát hiện mối quan hệ di truyền giữa các loài Thông tự nhiên ở Việt Nam dựa trên phân tích trình tự nucleotide hai vùng gen matK và rbcL trong hệ gen lục lạp
23/04/2021Dựa trên các đặc điểm hình thái đến nay các nhà thực vật đã xác định được 33 loài thuộc 19 chi trong 5 họ Thông ở Việt Nam. Họ lớn nhất là họ Thông - Pinaceae (5 chi, 12 loài), tiếp theo họ Hoàng đàn - Cupressaceae (7 chi, 8 loài), họ Kim Giao - Podocarpaceae (4 chi, 6 loài), họ Thông đỏ Taxaceae (2 chi, 6 loài) và họ Đỉnh tùng - Cephalotaxaceae (1 chi và 1 loài). Trong đó, có tới 29 loài nằm trong danh sách loài nguy cấp ở mức quốc gia. Các loài Thông Việt Nam phân bố theo 4 vùng địa lý chính: Tây Bắc, Dãy Hoàng Liên Sơn, núi đá vôi ở Bắc và Đông Bắc, và đặc biệt ở Tây Nguyên. Việc xác định các loài Thông không phải là một công việc dễ dàng ở Việt Nam. Các phương pháp truyền thống để xác định các loài Thông chủ yếu dựa trên các quan sát kiểu hình, chẳng hạn như chiều cao, hình dạng và kích thước lá, đặc điểm của hoa và quả,… không phải là phương pháp hoàn toàn xác thực, bởi vì hầu hết các thông số này thay đổi thông thường theo tuổi của cây, môi trường sống,…. Các phương pháp tiên tiến rất cần thiết để hỗ trợ, xác định chính xác và xây dựng mối quan hệ phát sinh giữa các loài cây lá kim ở Việt Nam.
Nghiên cứu - là tổng hợp các chuyến khảo sát, đánh giá và thu thập mẫu sinh học từ năm 2009 đến năm 2020 của nhóm tác giả (nằm trong các chương trình nghiên cứu khác nhau), chúng tôi đã phân tích trình tự nucleotide hai vùng gen rbcL và matK trong hệ gen lục lạp để xác định mối quan hệ phát sinh giữa các loài Thông tự nhiên ở Việt Nam, đồng thời xác định vùng mã vạch DNA phù hợp nhất cho các loài thông đó. Điều này sẽ tạo thành nền tảng cơ bản cho bảo tồn nguồn gen, nghiên cứu tiến hóa và hệ thống sinh học các loài Thông có giá trị ở nước ta.

Khảo sát thực địa tại Khu BTTN Pù Hoạt và Khu BTTN Xuân Liên
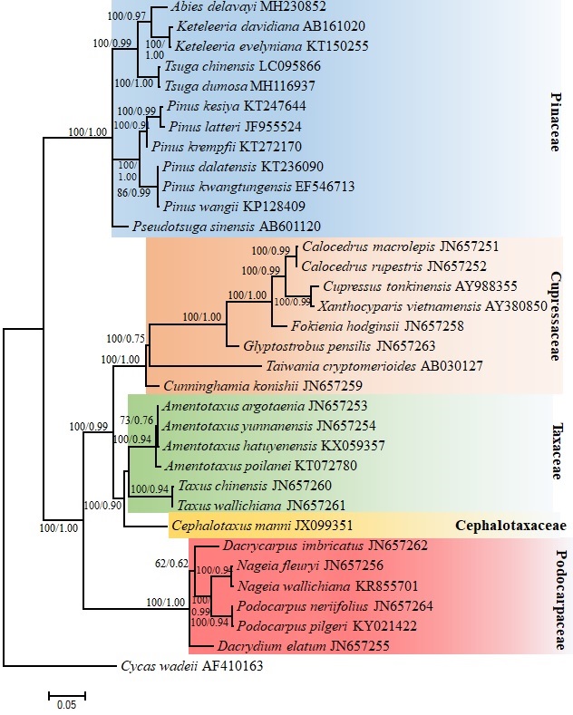
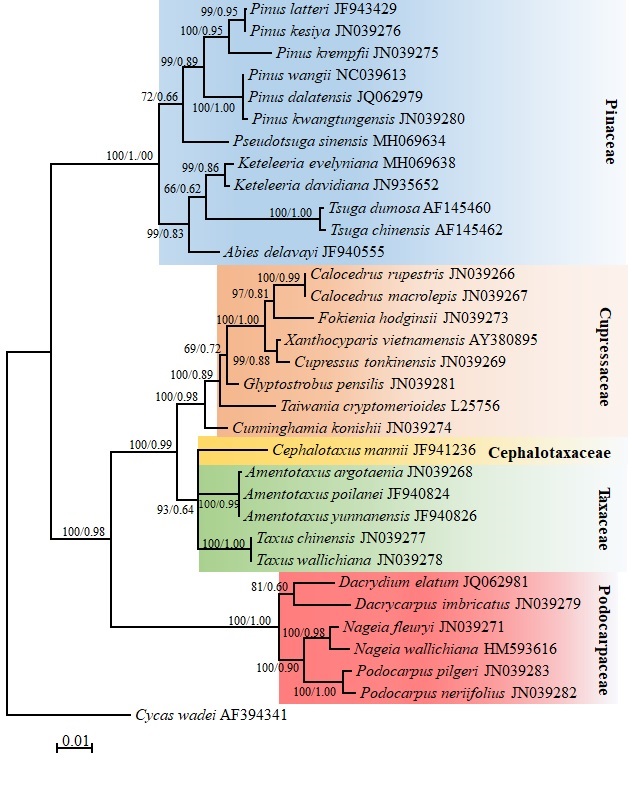
Kết quả nghiên cứu đã chỉ ra khoảng cách di truyền cao nhất được ghi nhận giữa các loài thuộc họ Hoàng đàn 5% (0,1-8,5%), họ Kim giao 6% (0-8,5%), họ Thông đỏ 5% (0,2-0,5%) và họ Thông 20,4% (0,8-54,1%) trong vùng gen matK. Ngược lại, khoảng cách di truyền thấp giữa các loài trong họ Hoàng đàn 2% (0-3,3%), họ Kim giao 3% (0,6-3,4%), họ Thông đỏ 1% (0-2,1%) và họ Thông 1,2% (0-5,82%) cũng được xác định trong vùng gen rbcL. Mối quan hệ phát sinh giữa các loài Thông Việt Nam (Phylogeny) được tái dựng bởi 2 phương pháp: suy luận MrBayes (BI - Bayesian Inference) và xác suất tối đa (ML - Maximum likelihood) đã chỉ ra vùng gen rbcL không được xác định giữa các loài thuộc họ Thông đỏ và họ Đỉnh tùng. Tuy nhiên, vùng gen matK rất rõ ràng ở các loài khác nhau giữa các họ Hoàng đàn, Kim giao và họ Đỉnh tùng nhưng không thích hợp để xác định các loài có quan hệ họ hàng gần trong chi Dẻ tùng (Amentotaxus), họ Thông đỏ và chi Thông (Pinus), họ Thông. Gen (matK) là một công cụ hữu ích làm mã vạch DNA trong việc xác định các loài Thông thuộc họ Hoàng đàn, Kim giao và Đỉnh tùng ở Việt Nam.

Mối quan hệ phát sinh loài các loài Thông Việt Nam dựa trên phân tích trình tự nucleotide vùng gen lục lạp (matK) bằng phương pháp ML

Mối quan hệ phát sinh loài các loài Thông Việt Nam dựa trên phân tích trình tự nucleotide vùng gen lục lạp (rbcL) bằng phương pháp ML
Nguồn tài liệu: https://doi.org/10.17221/88/2020-CJGPB
Bài và ảnh: ThS. Phạm Mai Phương/ Viện STNĐ
Bài viết liên quan
Khoa học & công nghệ














